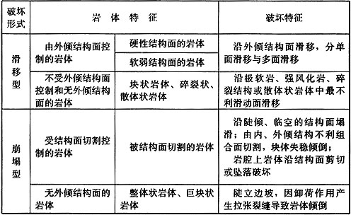
4 边坡工程勘察 4.1 一般规定 4.1.1 下列建筑边坡工程应进行专门性边坡工程地质勘察: 1 超过本规范适用范围的边坡工程; 2 地质条件和环境条件复杂、有明显变形迹象的一级边坡工程; 3 边坡邻近有重要建(构)筑物的边坡工程。 4.1.2 除本规范第4.1.1条规定外的其他边坡工程可与建筑工程地质勘察一并进行,但应满足边坡勘察的工作深度和要求,勘察报告应有边坡稳定性评价的内容。大型和地质环境复杂的边坡工程宜分阶段勘察;当地质环境复杂、施工过程中发现地质环境与原勘察资料不符且可能影响边坡治理效果或因设计、施工原因变更边坡支护方案时尚应进行施工勘察。 4.1.3 岩质边坡的破坏形式应按表4.1.3划分。 表4.1.3 岩质边坡的破坏形式分类 4.1.4 岩质边坡工程勘察应根据岩体主要结构面与坡向的关系、结构面的倾角大小、结合程度、岩体完整程度等因素对边坡岩体类型进行划分,并应符合表4.1.4的规定。 表4.1.4 岩质边坡的岩体分类 注:1 结构面指原生结构面和构造结构面,不包括风化裂隙; 2 外倾结构面系指倾向与坡向的夹角小于30°的结构面; 3 不包括全风化基岩;全风化基岩可视为土体; 4 Ⅰ类岩体为软岩,应降为Ⅱ类岩体;Ⅰ类岩体为较软岩且边坡高度大于15m时,可降为Ⅱ类; 5 当地下水发育时,Ⅱ、Ⅲ类岩体可根据具体情况降低一档; 6 强风化岩应划为Ⅳ类;完整的极软岩可划为Ⅲ类或Ⅳ类; 7 当边坡岩体较完整、结构面结合差或很差、外倾结构面或外倾不同结构面的组合线倾角27°~75°,结构面贯通性差时,可划为Ⅲ类; 8 当有贯通性较好的外倾结构面时应验算沿该结构面破坏的稳定性。 4.1.5 当无外倾结构面及外倾不同结构面组合时,完整、较完整的坚硬岩、较硬岩宜划为Ⅰ类,较破碎的坚硬岩、较硬岩宜划为Ⅱ类;完整、较完整的较软岩、软岩宜划为Ⅱ类,较破碎的较软岩、软岩可划为Ⅲ类。 4.1.6 确定岩质边坡的岩体类型时,由坚硬程度不同的岩石互层组成且每层厚度小于或等于5m的岩质边坡宜视为由相对软弱岩石组成的边坡。当边坡岩体由两层以上单层厚度大于5m的岩体组成时,可分段确定边坡岩体类型。 4.1.7 已有变形迹象的边坡宜在勘察期间进行变形监测。 4.1.8 边坡工程勘察等级应根据边坡工程安全等级和地质环境复杂程度按表4.1.8划分。 表4.1.8 边坡工程勘察等级 边坡工程安全等级 边坡地质环境复杂程度 复杂 中等复杂 简单 一级 一级 一级 二级 二级 一级 二级 三级 三级 二级 三级 三级 4.1.9 边坡地质环境复杂程度可按下列标准判别: 1 地质环境复杂:组成边坡的岩土体种类多,强度变化大,均匀性差,土质边坡潜在滑面多,岩质边坡受外倾结构面或外倾不同结构面组合控制,水文地质条件复杂; 2 地质环境中等复杂:介于地质环境复杂与地质环境简单之间; 3 地质环境简单:组成边坡的岩土体种类少,强度变化小,均匀性好,土质边坡潜在滑面少,岩质边坡受外倾结构面或外倾不同结构面组合控制,水文地质条件简单。 4.1.10 工程滑坡应根据工程特点按现行国家有关标准执行。